中国正义反腐网-《反腐廉政月刊》杂志社综合讯:(公民记者程敏、古清儿报道)近日,记者获得当地政府大量的内部文件显示,河南洛阳政府对突发事件、食品安全等各类事件,都制定了一套周密的“网络舆情”处置措施。凡涉及当地的重大负面新闻,洛阳市互联网信息办公室(简称洛阳网信办)、当地宣传部门会出面要求其它系统删除文章。

▲近日,河南洛阳政府对突发事件、食品安全等各类事件,都制定了一套周密的“网络舆情”处置措施。图为资料照。
所谓“舆情”,是舆论情况的简称,是党文化的名词。对政府而言,舆情或民意并非被倾听和顺应的风向标,而是被监控和维稳的目标。
洛阳多次突发事件 文宣均介入维稳
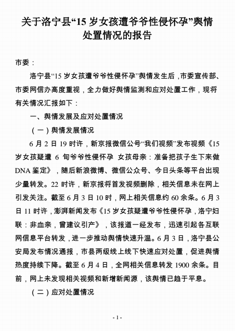
今年6月,洛阳市洛宁县一名15岁女孩疑遭爷爷雷某拴多次性侵,并怀孕七八个月。此事件引起舆论的关注,6月3日,雷某拴被逮捕。
记者获得的洛阳市委宣传部6月10日《关于洛宁县“15岁女孩遭爷爷性侵怀孕”舆情处置情况的报告》显示,当地政府为了此事快速降温,采取了多个手段。
报告泄漏,6月2日晚,市委宣传部连夜向省委宣传部申请删除相关媒体报道,首发媒体《新京报》当晚即删除相关视频信息,并处置网上相关转载的信息。
该市网信办还“专门制定网络舆情应急预案”,安排专人24小时监测分析网上舆情态势,要求洛宁县提前拟定情况说明通稿,“适时对外发声”。
同时该市网信办与今日头条、新浪微博、腾讯公司等联系,要求对敏感内容、热门话题进行删除和降温。6月3日下午,《澎湃新闻网》删除相关报道。
6月4日,“女孩疑遭爷爷性侵怀孕”话题撤下今日头条全国热榜,并撤下今日头条洛阳版块“今日10大热议”。
报告称,为防止后续报道再次引发舆论焦点,下令媒体不要再跟进报道等等。

▲洛阳政府为了此事快速降温,采取了多个手段。
内部文件中记录的另一个突发事件是,2019年12月的洛阳嵩县伊河水污染事件。洛阳当地居民举报,嵩县黄金冶炼厂违法排污,污染嵩县的伊河,伊河是黄河支流,河水最终会流入黄河,附近居民说雀鸟喝了伊河河水都会死。
洛阳市委宣传部在同年12月6日、8日、10日、15日先后制作了《关于伊河水污染舆情应对处置情况的报告》显示,当地政府是如何操作平息此事件的。
文件显示,当地政府成立舆情处置工作专班;对网上重要敏感信息进行跟踪监控、分析和研判;要求市属各网站论坛对相关信息采取删除;当地宣传官员联络央视,最后央视不做跟踪报导;组织全市网评员引导网上评论。

▲洛阳政府为了此事快速降温,采取了多个手段,《关于伊河水污染舆情应对处置情况的报告》内部文件。
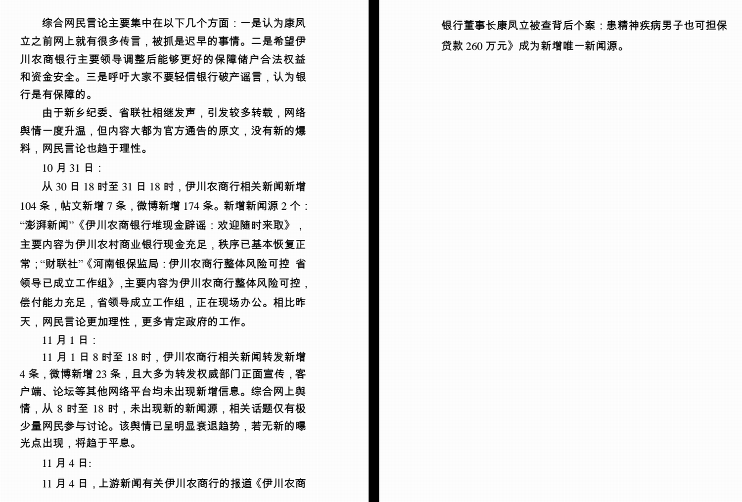
另一个政府作为重点事件处理的,是洛阳伊川农商银行事件。
2019年10月底,网络曾传出洛阳伊川农商银行“行长跑路,农商行要倒闭”的消息,引发储户恐慌。随后该行各营业网点出现挤兑取钱现象。当地政府一度紧急“辟谣”,称“银行是国家的,不会有问题”。

▲《伊川农商行舆情相关情况》内部文件。
记者获得的《伊川农商行舆情相关情况》显示,洛阳宣传部也插手了此事件。
文件透露,从2019年10月年9日至11月4日,共发现伊川农商行敏感信息新闻284条,帖文7条,微博877条,共删除相关信息58条。
同年10月30日,伊川农商银行原党委书记、董事长康凤立被宣布落马。
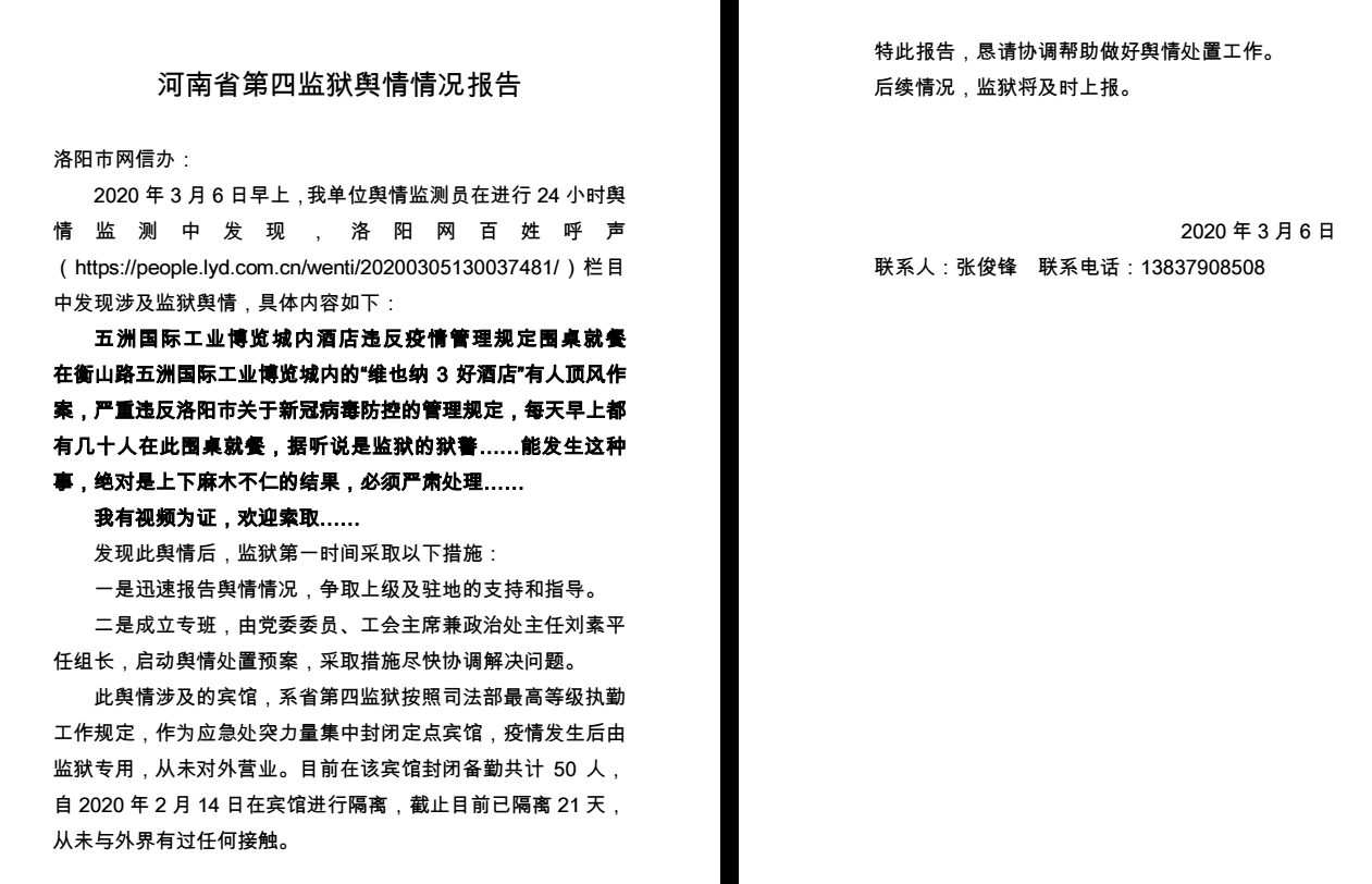
此外,另一个文件《河南省第四监狱舆情情况报告》则曝光了受新冠肺炎病毒(武汉肺炎)疫情期间,发生了河南省第四监狱被民众举报事件。

▲洛阳市网信办为了此事快速降温,采取了多个手段,《河南省第四监狱舆情情况报告》内部文件。
该报告提到,3月6日早上,该监狱舆情监测员在进行24小时舆情监测中发现,洛阳网百姓呼声栏目中发现涉及监狱舆情,称五洲国际工业博览城内酒店违反疫情管理规定,每天早上都有几十人在“维也纳3好酒店”围桌就餐,据说是监狱的狱警。
对此,河南省第四监狱“紧急”向洛阳市网信办“求救”,要求平息此事件。文件称,“迅速报告舆情情况,争取上级及驻地的支持和指导,并成立专班,启动舆情处置预案”。
内部文件泄洛阳网信办多次发函要求其它系统删除帖文
凡涉及洛阳本地的负面新闻及其认为不利的信息,洛阳网信办均发函要求对方删除文章。
记者获得洛阳网信办今年8月27日的《关于请求中国经济网对有关信息进行删除处置的函》显示,该办要求大河网撤稿后,同时要求中国经济网对转载的报道进行删除。

▲2020年8月27日,洛阳市互联网信息办公室《关于请求中国经济网对有关信息进行删除处置的函》。
8月26日,中国经济网百家号转发大河网题为“伊川俩村委会盖办公楼,拖欠农民工工资 村支书:县组织部的事儿”的报道。目前中国经济网对此报道显示:出错了!找不到页面了。
▲《中国经济网》网站题为“伊川俩村委会盖办公楼,拖欠农民工工资 村支书:县组织部的事儿”的文章已经进行删除(图片来源:中国经济网网站截图)
据报,2018年9月,伊川县葛寨镇包工头徐利伟、景正伟的施工队分别通过招标承接了葛寨镇王庄村和张棉村的两栋综合办公楼。2019年初,两栋办公楼验交付使用后,但村委会却不付六十余万工程款,导致五十多名农民工领不到血汗钱,对方均“以县委组织部尚未拨付为由进行推脱”。
洛阳网信办今年8月10日的《关于请求对不实信息进行处置的函》,要求一点资讯号删除8月6日发布的题为“洛阳再次被广州‘挖墙脚’?中航光电等大型企业是否会南下搬迁”的文章。
洛阳网信办称,该文系转发自媒体“闲游洛阳”的文章,因涉及军工企业,原文已(被)删除。
此外洛阳网信办多次要求百度删除其认为不适的文章。
5月15日,洛阳网信办发函给百度公司,要求删除《实拍河南洛阳洛北新区邙山强势崛起,房价破9000,大家看好吗?》、《实拍河南洛阳邙山大规模开发房地产,高楼林立,有没有潜力?》的短视频。
洛阳网信办的理由称,该文来自自媒体号,称文章扰乱该市房地产等行业秩序,尤其在中央“两会期间”,“极易形成社会不稳定因素”。

▲2020年5月15日,洛阳市互联网信息办公室《关于请求百度公司对不良信息进行删除处置的函》。
洛阳网信办4月2日发函给百度公司负责人,要求删除:百家号“转瞬间落日残烟”发布文章《河南省的副中心城市,洛阳市吉利区,为何形成了一块飞地?》《洛阳市的三撤两设,河南省的副中心城市,潜力到底有多大?》。
该函称,该文来自媒体号,内容存在大量妄议城市规划的内容。

▲2020年4月2日,洛阳市互联网信息办公室《关于对不良信息进行删除处置的函》。
洛阳网信办2019年12月15日发函给搜狐网,要求删除:搜狐账号“光明视界”分别于12月13日、14日搜狐视频和搜狐号发布《河南洛阳电子产业园“挂羊头卖狗肉”科教用地“变身”地产开发》的文章。理由是该文来自媒体号。
据当时媒体报道,近日,洛阳电子产业园变身“云栖谷”房产项目公开售卖引质疑。有市民质疑该项目实为科教用地,打着洛阳电子产业园的幌子做商业楼盘开发。官方却回应称,未改变土地用途。
内部文件泄洛阳当局对媒体的网络舆情处置手段
记者获得《孟津县媒体舆情处置办法》的内部文件,泄露了当地政府对媒体网络舆情处置的手段。
文件称,县委网信办、县110联动办每天9时前,将监测到的舆情信息报县委办公室,由县委办负责统一编发《媒体网络舆情日报》。网信办24小时在线监测和人工检索,对敏感舆情向涉事单位书面下达《媒体网络舆情交办单》。
同时,当地政府对微信群、QQ群及信息开展监测、处置和信息溯源工作。围绕舆情发展态势和舆论焦点,县委网信办拟定统一引导口径,由涉事单位组织一定数量网络评论员,“有组织、有计划、有策略、适时适度”进行舆论引导。

▲孟津县对媒体网络舆情处置的手段,《孟津县媒体舆情处置办法》内部文件。
此外,记者获得洛阳市伊滨区、洛龙区等有关食品安全方面的网络舆论应急预案。
《伊滨区食品安全舆情应急预案》称,设立网络监测员每天定时监测跟踪各热门网站、论坛,收集与本区密切相关的网络舆情; 面对网络突发事件,在4小时内控制主动权;要与新媒体及记者快速搭上关系;由宣传部门统一发布信息;利用党报党刊及主流媒体。
▲《伊滨区食品安全舆情应急预案》内部文件。
《洛龙区网络舆情应急预案》称,区委网信办落实24小时带班和值班制度;对发现重要舆情动向、敏感信息及新媒体“违法违规行为”要向网信办报告;涉事舆情期间实行7*24小时值班制度,做好每日舆情监测、重要舆情研判等。



分享



