中国正义反腐网-《反腐廉政月刊》杂志社重庆讯:2020年两会期间,重庆访民军嫂唐云淑欲前往北京喊冤,再次遭到重庆市丰都县政府滥用职权拦截,非法拘禁毒打14天。最新消息,唐云淑在绑架中一度逃跑,又被抓回,现已获释,暂住亲戚家中。

▲重庆访民军嫂唐云淑(右)指政法书记王斌毒打访民。(受访者提供)
唐云淑5月15日在河北固安县临租处,被丰都县龙河镇副镇长、政法书记王斌、廖新文和县政府刘权等人绑架之后,一度下落不明。家人焦急报警,她儿子也不知道母亲的下落!
合法上访遭恶人王斌毒打
访民唐云淑获释后告诉记者,15日重庆市丰都县王斌等人绑架她回丰都龙河镇,借疫情的名义隔离(关押)14天不放人,被关期间,不准吃饭,把饭倒掉,同时也遭到毒打甚至撕裂衣服。
她说,“王斌政法委书记是个恶魔,不止打过我一次了,毒打我多次,这个王斌恶霸不受惩罚,以后还要招到他毒打的。”她呼吁国际社会关注,全国各级政法系统迫害人民的事实。

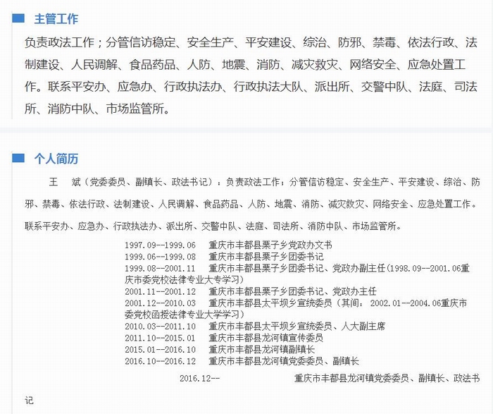
▲丰都县龙河镇党委委员、副镇长、政法书记王斌简历(来源:中共丰都县人民政府网站截图)
丰都县政府刘权及县公安局等人绑架唐云淑时,并抢走她的2部手机,“我当时喊绑架了,喊他们是杀害我父母、丈夫及摧毁我们三栋房屋财产的帮凶和保护伞,当时有河北省的丁灵杰等人看到,可以作证。”
蓄意绕道湖北武汉 造成隔离事实
当地政府由唐云淑出入河北、武汉等地,必须隔离,“龙河镇的医生,拿了一张他们自己打印的内容:大概说我去了广州、河北、武汉等地,要隔离我14天,要我签字。”
他们故意开车行经河北省、河南省,在湖北省的武汉在城内转了一圈,还把导航定位到湖北武汉火神山医院门口经过,途经濮阳、潜江、仙塘、野三关、冷水等服务区,再回重庆市石柱县,最后将唐云淑关押到重庆市丰都县龙河镇的天海宾馆。
绑架过程被拳打脚踢 伤痕累累
绑架过程中,唐云淑被暴力拉扯殴打,她说,“16日22时左右,徐红等人绑架我到228号房间时,我已发现我的裤袜、裙子、内裤、皮包在绑架过程中被拖、拉扯、拽破了,全身被他们整得伤痕累累。”
“5月17日到21日龙河镇中心医院的谭医生等人来给我量体温时,我向他反映我的冤情,熊成超和王斌对我拳打脚踢,打我耳光,不准我吃饭,他们以肺炎名义隔离我14天,他们做了铁门,把我锁在地下室。”
一度逃脱又被抓回 今暂居亲戚家
唐云淑实在被打得受不了,24日偷偷逃跑出来,逃到龙河镇的百货大楼,又被王斌、徐红等人将其双手反铐,绑架回天海黑宾馆,“王斌对我拳打脚踢,徐红打我耳光、毒打我”,当场有很多群众看到。
两会结束后,唐云淑29日才被释放,目前暂时寄居亲戚家中。
她表示,这些恶人迫害百姓,无法无天,“我只有向老天哭诉以上冤情,恳请国际人权组织帮助,请求世界各国媒体关注。”



分享



