

2004年8月,浙江青田县温溪镇小峙村村民请愿书原文“还我青山绿水田园请愿书”



浙江青田县国土资源局信访回复小峙村村民(告知书)

证据一:2003年6月23日,浙江青田县温溪镇小峙村村委会与经济开发区签订租用土地50年协议书,协议书显示第三条:乙方不得办有污染的厂家。浙江青田县经济开发区严重违约协议书明确“以租代征”。经济开发区以经违约协议书第三条,经济开发区把小峙村的租用土地非法倒卖给青山特钢厂作厂房。




证据二:建设用地项目呈报材料(浙土字[B2003]第11017号)填写表格里显示:建设项目用地预审文件没有、项目批准文件没有、工程设计批准文件没有、建设用地项目呈报说明书表格“土地利用现状”里,其中基本农田格里为什么不填。明确是基本农田,这就是他们在作弊。





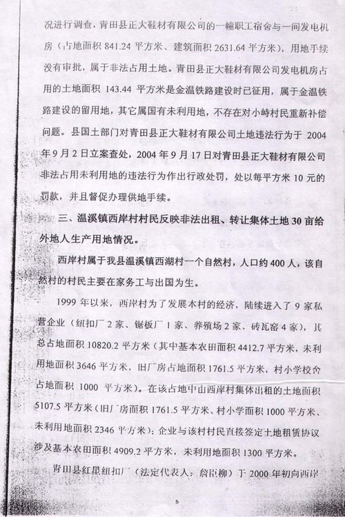
2004年8月27日,“国务院五部委受理青田县群众举报信件”调查报告








同样一份“国务院五部委受理青田县群众举报信件”调查报告,时间为2004年9月6日


关于同意温溪镇县内易地落实基本农田批复【浙土资函(2003)118号】文件中显示:同意温溪镇58.22公顷基本农田与仁庄镇、祯埠乡土地整理暨标准农田建设中新增基本农田进行集中置换。

丽水市人民政府文件【丽政(2003)8号】签发人谢力群,丽水市人民政府关于青田县县内跨乡镇代保基本农田的请示,显示中去年该县仁庄镇和祯埠乡土地整理项目分别增加有效耕地36.69公顷和49.50公顷,这两个项目均已通过省国土资源厅验收【浙土整验字(2002)187号、210号】。为保持温溪镇乃至该县经济持续快速发展,特申请在县内跨乡(镇)代保基本农田58.22公顷,其中,仁庄镇代保15.22公顷,祯埠乡代保43.0公顷。



关于温溪镇调整后土地利用总体规划报复【浙土资函(2003)211号】




分享



